随着数智化理念在社会范围内的深度融合,工商管理学科作为“新文科”和“管工融合”领域重要人才培养平台,面临着教师数字素养建设能力、数智化技术融入教学环境、师生协同数智化育人实践、适应数智化时代人才能力新要求等层面的挑战。为此,亟需探索并推动面向“定位清晰、目标明确、布局优化、机制完善、成效显著”的学科战略转型升级思路。基于上述背景,太阳成集团tyc9728将于2024年11月23日-24日举办第二届东北三省工商管理一流学科暨数智化赋能工商管理学科高质量发展论坛。届时,将邀请工商管理领域的资深专家、知名学者、教育教学期刊及企业界人士参会交流。本届会议还将特别设置了“教育教学研究论文点评”分论坛,欢迎广大学者投稿交流。我们热诚欢迎工商管理相关学科的教师及研究生出席会议。

会议主题
数智化赋能工商管理学科高质量发展
会议时间
2024年11月23日-24日
会议地点
太阳集团9728
主办单位
·太阳成集团tyc9728·
联合主办
·东北农业大学太阳成集团tyc9728·
·黑龙江科技大学管理学院·
·黑龙江工程学院太阳成集团tyc9728·
·黑龙江省管理学学会·
·黑龙江区域创新驱动发展研究中心·
·大数据与商务智能技术工业和信息化部重点实验室·
·创新治理与智慧决策黑龙江省哲学社会科学重点实验室·
指导单位
·中国企业管理研究会智能制造与数智生态系统专委会·
承办单位
·上海高顿教育科技有限公司·
支持单位
·中国东北振兴研究院·
特邀嘉宾
(排名不分先后,按姓氏拼音排序,持续更新中……)

主承办方领导

报名、缴费、报到、住宿、论文投稿等事项
一、会议报名
会议报名请扫描下方二维码填写相关信息。

会务组联系方式:
(1)教育教学研究论文投稿事宜:
滕老师:电话13936569556
(2)发票事宜:
张老师:电话13796604124
(3)会议咨询:
刘老师:电话15124551325
王老师:电话15776766627
二、会议报到
Ø报到时间:2024年11月22日(周五)10:00-20:00
报到地点:太阳集团9728国际交流中心一楼大厅
Ø报到时间:2024年11月23日(周六)7:30-8:30
报到地点:太阳集团9728启航活动中心一层大厅
三、会议注册费
教师1000元/人(11月15日(含)前注册),教师1200元/人(11月15日后注册);学生600元/人(包含会议材料、餐费。交通费、住宿费自理)
为确保参会师生名牌及材料制作,会议注册截止日期为11月20日。
缴费方式
1.方式一:银行转账
户名:太阳集团9728汇款账号:3500040709008802226
开户行:中国工商银行股份有限公司哈尔滨宣桥支行
附言:工商+姓名+单位名称
2.方式二:现场缴纳
会议现场可用微信、支付宝扫码缴纳
3.方式三:微信、支付宝扫码在线缴纳

发票将以短信形式发送至参会者手机;参会者缴费后需将“支付记录截图+姓名+单位名称”发送给投稿邮箱wzheu0121@163.com。
四、会议住宿
预订提示:会务组不统一预订酒店房间,提供会场周边协议价酒店,请参会人员自行联系酒店经理预订房间,报送会议名称即可享受协议价格,旅游旺季,酒店房间紧张,敬请尽早预订。
序号 |
酒店名称 |
房间类型 |
协议价格 |
联系方式 |
酒店地址 |
1 |
港城酒店 |
标间 |
280元 (含双早) |
14704504508 王经理 |
哈尔滨市南岗区文庙街19号 |
2 |
禄马酒店 |
标间 |
350元 (含双早) |
15846518528 麻经理 |
哈尔滨市南通大街149号 |
距离提示:
距离哈尔滨太平国际机场45公里,约60分钟车程;
距离哈尔滨站7.5公里,约20分钟的车程;
距离哈尔滨西站15公里,约30分钟车程。
五、教育教学研究论文稿件要求和投稿邮箱
(1)未在其它学术会议论文集和学术期刊上公开发表过;
(2)来稿首页注明:作者简介、单位、通讯地址、邮编、联系电话、E-mail;
(3)稿件格式参考《现代教育管理》投稿要求:https://www.xdjygl.com/
(4)请于2024年11月20日前将研究论文提交至投稿邮箱:wzheu0121@163.com。
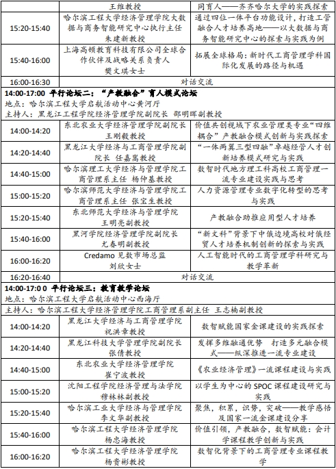
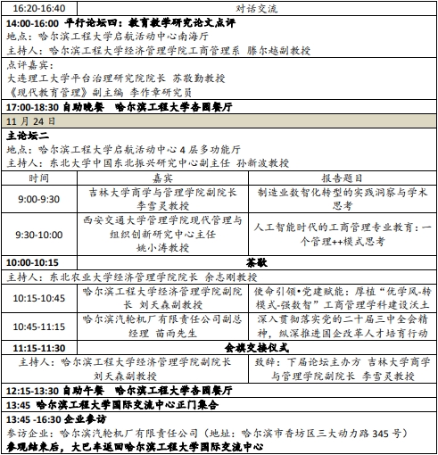
会议日程安排


